Homecoming Ilmu Politik 2025 hadir sebagai ajang reuni dan kebersamaan bagi seluruh keluarga besar Ilmu Politik, mulai dari mahasiswa, alumni, hingga dosen. Untuk membantu peserta memahami berbagai hal terkait acara, telah tersusun daftar jawaban dari pertanyaan yang sekiranya sering diajukan. Melalui FAQs ini, kami berharap semua informasi penting dapat tersampaikan dengan jelas, sehingga acara Homecoming dapat berjalan lancar dan menyenangkan bagi semua.
FAQs Homecoming Ilmu Politik UI 2025
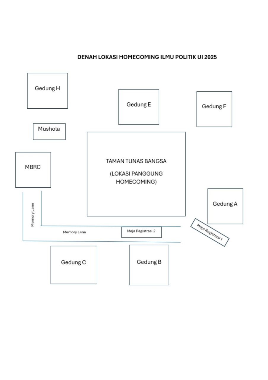
Lokasi Parkir
- Parkir motor berlokasi di sebelah Gedung H dan di seberang FIB UI.
- Parkir mobil berada di beberapa titik, antara lain:
-
- Parkir dalam FISIP. (sangat terbatas dan sejumlah spot akan di-reserve)
- Parkir luar FISIP dan Fpsiko (sharing dengan attendant JGTC)
- Parkir belakang FISIP UI
- Parkir Pusat Studi Jepang (PSJ)
- Parkir Fasilkom lama (atau Science Techno Park)
- Parkir Perpus Pusat (belakang Fasilkom lama)
- Parkir Masjid UI
Toilet
Lokasi toilet terdapat di Gedung B lantai 1, Gedung B Lantai 2, Mushola FISIP, dan di sebelah Cafe Wangsa.
Mushola
Lokasi Mushola berada di sebelah Gedung H dan dibuka sampai pukul 14.00 WIB
Meja registrasi
Meja registrasi berada di belakang Gedung A dan di depan Gedung B. Pengambilan kaos dapat dilakukan di meja registrasi.
Photobooth dan Backdrop untuk foto
Kami menyediakan photobooth di selasar Gedung C yang akan dibuka selama 90 menit dari pukul 11.30 sampai pukul 13.00. Selain itu, ada juga backdrop untuk foto menggunakan Handphone yang berlokasi di depan Gedung B.
Kantong Sampah
Demi menjaga kebersihan FISIP UI, kami meminta bantuan seluruh pihak untuk membuang sampah di kantong-kantong sampah yang akan berada di banyak lokasi acara Homecoming.
Cafe, Restoran, dan Grocery Store
Terdapat beberapa lokasi cafe di FISIP UI, yaitu Maxx Coffee (Gedung C), Janji Jiwa (di bawah Ruang Koentjaraningrat), Wangsa (di belakang Cafe Janji Jiwa). Untuk restoran, ada J-Chicken dan tenant-tenant di Takor/Balsem yang akan dibuka selama acara Homecoming. Untuk Grocery Store, ada Lawson yang berada di sebelah Restoran J-Chicken.
Kantin yang juga dikenal sebagai Kantin Balik Semak, Takor, atau Next Level of Balsem, adalah ikon kuliner dan sosialisasi di lingkungan FISIP Universitas Indonesia. Awalnya berdiri sejak tahun 1990 di antara semak dan pepohonan, kemudian berevolusi menjadi lebih tertata dan modern.
Kantin Balsem menawarkan konsep higienis dan digital: makan secara self-service, pencucian alat otomatis, pembayaran cashless, dan sertifikasi kesehatan untuk semua penjual.
Selain sebagai tempat makan, kantin ini menjadi jantung aktivitas mahasiswa—tempat diskusi, istirahat, dan berkumpul dalam suasana santai.
Memory Lane
Di lorong sepanjang depan Gedung B, Gedung C, dan MBRC, terdapat memory lane yang akan menampilkan foto-foto alumni dari berbagai angkatan.
Denah Lokasi Venue Homecoming



